陈凌团队、杨子峰团队合作通过密码子重编程构建新型流感减毒疫苗
2025-12-0955季节性流感每年可导致约 10 亿例感染,仍然是全球公共卫生领域的长期挑战。传统灭活疫苗保护率有限(19–60%)。近日,陈凌教授团队和杨子峰教授团队合作在国际顶级综合类期刊 Advanced Science 发表题为“Genome-Wide Codon Reprogramming Enables a Multifactorially Attenuated Influenza Vaccine with Broad Cross-Protection”的最新研究成果。研究通过全基因组密码子重编程(genome-wide codon reprogramming),构建出一株具有1956个沉默突变的新型流感减毒病毒,展现出极高的安全性与广谱保护能力,为下一代广谱流感疫苗设计提供了可行策略。

全基因组密码子重编程构建突变负载最高的流感减毒病毒
研究团队首次对流感病毒多个关键基因节段(PB2、HA、NP、NA、NS)进行大规模密码子重编程,引入近2000个沉默突变,并显著提升 CpG 含量,同时保持蛋白质序列和包装信号完整。最终成功构建出突变负载最高的重编程流感病毒。重编程后的病毒在 MDCK、A549 细胞及鸡胚中的复制水平明显下降,空斑显著缩小,滴度降低约 2–3 log。在小鼠感染实验中,该病毒的半数致死量(LD₅₀) 较野生型降低约 2 万倍,在 10²–10³ PFU 剂量下未观察到显著体重变化或肺部病变。整体表现出良好的安全性,具有进一步开发成疫苗的潜力。

图1 密码子重编程降低病毒复制并显著提高安全性
重编程后的流感病毒在细胞和鸡胚中的复制水平明显下降(A–E),空斑减小(B),致病性大幅减弱(F–H)。接种重编程病毒的小鼠在攻毒后体重下降更少、存活率更高,肺部病毒载量更低(I–K)。
单次滴鼻免疫可提供完全同源保护,并对多种毒株实现广谱保护
重编程病毒单次免疫小鼠后,可对致死剂量同源 PR8 病毒攻击提供完全保护。与此同时,还可对异源 H1N1pdm09及异亚型H3N2病毒提供交叉保护,体重下降幅度较轻,肺部病毒载量显著降低,肺组织损伤明显减轻,显示出良好的广谱保护潜力。

图2 重编程减毒疫苗在 H1N1pdm 和 H3N2 攻毒中均提供有效保护
重编程病毒免疫后,小鼠在 H1N1pdm 和 H3N2 攻毒中体重下降更轻、生存率更高(A–F),肺部病毒载量显著降低(C、G),肺组织炎症明显减轻(D、H),显示其具备良好的跨毒株保护作用。
三重机制共同形成稳定的弱毒表型
进一步的机制研究表明,重编程病毒的弱毒表型来自多方面的共同作用:其一,NA 段仅保留最小包装信号,导致 NA vRNA 装配效率降低 11.5 倍,大量产生非感染性颗粒;其二,感染细胞中几乎检测不到 NS1 蛋白,病毒难以抑制宿主的先天免疫反应;其三,大幅升高的 CpG 含量使病毒更容易受到 ZAP 蛋白的限制。在以上多重致弱机制叠加下,重编程病毒复制能力明显受限;但其抗原表达仍维持在能够激发黏膜免疫和 T 细胞反应的水平,实现了弱毒性与免疫原性的良好平衡。

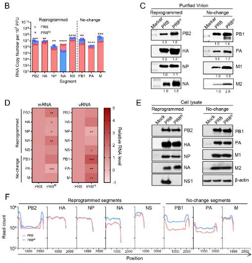
图3 重编程病毒在包装与基因表达层面的变化
重编程病毒的多个基因段在病毒颗粒中的 RNA 装包量明显减少(B),对应蛋白水平下降(C)。在感染细胞中,重编程段的 mRNA 和 vRNA 表达均降低(D),蛋白表达也同步减少,尤其是 NS1 几乎检测不到(E)。测序结果显示突变段整体转录水平下降(F),共同反映重编程导致的多层面复制受限。

图4 ZAP 蛋白限制重编程病毒复制
在 ZAP 缺失细胞中,重编程病毒的滴度显著升高(A),重编程片段的 mRNA 表达也同步上升(B),细胞内相关蛋白水平增加,包括原本低表达的 NS1(C)。
总结
全基因组密码子重编程同时引发NA包装受限、NS1表达缺失与CpG上升等多重弱毒机制,成功构建了高度安全且抗原性完整的减毒流感病毒,该病毒在动物模型中可诱导有效的同源与异源免疫保护。此密码子重编程策略能够便捷地拓展至流感流行株,展现出其作为新一代广谱流感减毒活疫苗平台的开发潜力。

本研究由实验室、广州医科大学附属第一医院、广州国家实验室、中国科学院广州生物健康研究院、澳门科技大学等联合完成,潘蔚绮教授、杨子峰教授、陈凌教授为本文通讯作者,第一作者为王洋副研究员、马天馨博士、贺玉娇博士。
论文原文:https://advanced.onlinelibrary.wiley.com/doi/10.1002/advs.202516448
















