-

The research team led by Professor He Jianxing of the SKLRD discovers for the first time that cancer patients are more susceptible to COVID-19 and poorer in prognosis
2020-02-19 -

The SKLRD achieves a new progress in the research of treatment of pulmonary hypertension with single herbal drug
2020-02-15 -

SKLRD co-develops a fast detection kit for novel coronavirus IgM antibody
2020-02-14 -

The SKLRD works with Guangzhou Customs and Fifth Affiliated Hospital of Sun Yet-sen University to isolate virus from feces of COVID-19 patient
2020-02-13 -

SKLRD and Guangzhou Customs successfully isolates the first novel coronavirus strain from a local infection case of Guangzhou
2020-02-05 -

SKLRD and Guangzhou Customs Successfully Extracted the First 2019-nCoV Strain from a Guangzhou Locally Infected Patient’s Specimen
2020-02-05 -

Professor Yang Zifeng with PI of SKLRD discovers Liu Shen Wan, a century-honored medicine, can inhibit lung inflammation caused by virus in a latest research
2020-01-27 -

The research team led by Professor Zhang Xiaowen of SKLRD achieves a new progress in the research of MUC1
2019-12-25 -

The team led by Professor Wang Deyun of SKLRD publishes its new research progress of nasal polyp epithelium in the Frontiers
2019-11-27 -

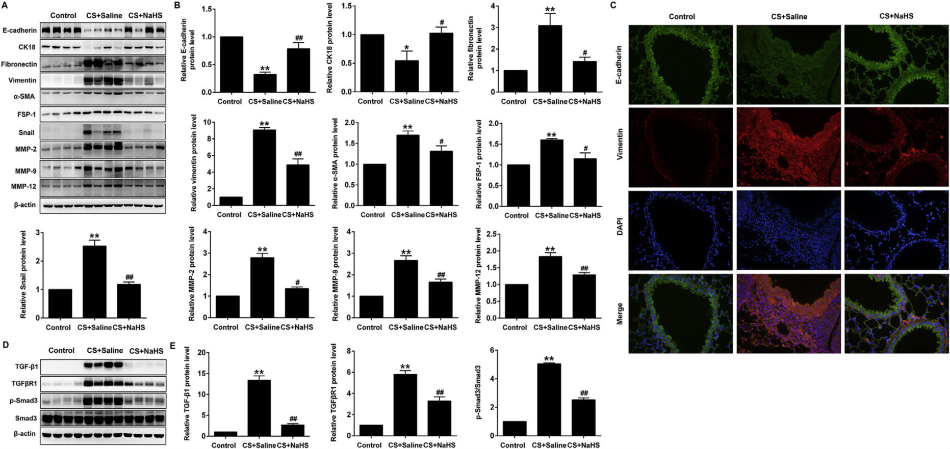
Experts of SKLRD reveal the molecular mechanism of treatment of COPD with NaHS
2019-11-18 -

Research progress of the research team led by Professor He Jianxing of SKLRD: megakaryocytes existing in lung cancer may promote metastasis
2019-10-18 -

The research team led by Professor He Jianxing publishes a paper on BMJ: The best primary therapy for EGFR lung cancer
2019-10-07
Back to Home
Home
Progress In Scientific Research
•














